项目来了!发改委公布一大批重点工程项目!
发布:联兴建设湖北有限公司发布时间:2018-02-12浏览次数:2129次
近日,发改委印发《关中平原城市群发展规划》(以下简称《规划》),明确了2017年-2035年关中平原的重点工程项目。
关中平原城市群规划
陕西省:西安、宝鸡、咸阳、铜川、渭南 5 个市、杨凌农业高新技术产业示范区及商洛市的商州区、洛南县、丹凤县、柞水县;
山西省:运城市(除平陆县、垣曲县)、临汾市尧都区、侯马市、襄汾县、霍州市、曲沃县、翼城县、洪洞县、浮山县;
甘肃省:天水市及平凉市的崆峒区、华亭县、泾川县、崇信县、灵台县和庆阳市区。
关中平原城市群规划范围图
整体布局
一圈:由西安、咸阳主城区及西咸新区为主组成的大西安都市圈;
一轴:沿陇海铁路和连霍高速的主轴线;
三带:包茂发展带、京昆发展带、福银发展带。
“一圈一轴三带”的空间格局
一 圈
完善:阎良、临潼、兴平等外围组团功能;
推动:西安—咸阳一体化发展;
打造:西北、服务国家“一带一路”建设。
一 轴
强化:西安的综合枢纽地位和辐射带动作用;
增强:宝鸡、渭南、杨凌、天水等重要节点的人口和产业集聚能力;
加强:城市分工协作,形成现代化的产业带和城镇集聚带;
参与:“一带一路”建设,向西连接甘肃、青海、新疆等省区和丝绸之路经济带沿线国家(地区)。
三 带
(1)包茂发展带
依托包茂高速、包海高铁等通道,促进铜川融入大西安都市圈,带动延安、榆林、汉中、安康等地发展,形成连通西南西北的城镇发展带。
(2)京昆发展带
依托京昆高速、大西—西成高铁等通道,推动韩城—河津一体化发展,强化运城、临汾、侯马等节点城市和沿线中小城市支撑作用,形成对接京津冀地区的新发展带。
(3)福银发展带
依托福银高速、银西—西武高铁等通道,推动平凉—庆阳、彬县—长武—旬邑一体化发展,引导商洛等节点城市绿色发展,形成对接长江经济带、连接辐射宁夏的新发展带。

关中平原城市群主体功能区拼图
城市规模
总体思路:建设西安国家中心城市、做强重要节点城市、培育发展中小城市、加快发展特色小(城)镇。
中心城市
加强:西安中心城市、西咸新区、西安高新区国家自主创新示范区、西安国家级经济技术开发区等建设;
打造:西安作为西部地区重要的国家综合交通枢纽;
加快:大西安都市圈立体交通体系建设。
节点城市
综合承载能力提升:宝鸡、铜川、渭南、杨凌、商洛、运城、临汾、天水、平凉、庆阳等;
基础设施互联互通:富平—阎良、杨凌—武功—周至、韩城—河津—万荣、彬县—旬邑—长武—泾川等。
中小城市
基础设施和公共服务提升:兴平、华阴、侯马、霍州、河津、永济等;
县有序设市:彬县、蒲城、三原、华亭、秦安、甘谷等;
新型设市推动:蔡家坡等特大镇。
特色小(城)镇
加快:文化旅游、广播影视、商贸物流、电子信息、先进制造、科技教育等美丽特色小(城)镇。
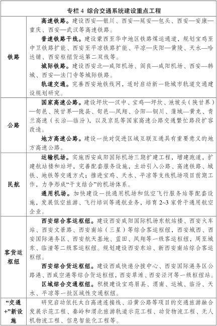
交通重点工程
运输大通道:银川—西安、西安—十堰、西安—重庆等高速铁路及兰州(定西)—平凉—庆阳—黄陵铁路建设;
快速交通网络:西安北—咸阳机场、西安—韩城等城际铁路建设。

关中平原城市群交通网规划示意图
综合交通枢纽:渭南、商洛、运城、临汾、天水、平凉等一批区域性交通枢纽建设,西安咸阳机场国际航空枢纽建设,启动宝鸡、天水、平凉、华山等民用支线机场项目前期工作。
信息重点工程
推动西安、宝鸡、渭南、咸阳、临汾、运城、天水等设区城市率先实现光纤网络全覆盖力。


水利重点工程
1、引汉济渭、泾河东庄水库等骨干水源工程;
2、白龙江引水、庆阳马莲河水利枢纽等工程前期工作;
3、宝鸡峡、泾惠渠等大中型灌区节水改造。
“一圈一轴三带”的空间格局
两 屏:秦巴山地生态屏障、北部黄土高原生态屏障;
一 带:中部渭河沿岸生态带;
多 廊:黄河及渭河、汾河、泾河、丹江等水系;
多 点:自然保护区、水产种质资源保护区、湿地滩涂等。
生态保护工程
环境治理工程
“一带一路”重点工程
文化重大工程
原文:
国家发展改革委 住房城乡建设部关于印发
关中平原城市群发展规划的通知
发改规划〔2018〕220号
陕西、山西、甘肃省人民政府,国务院有关部委、直属机构,中国铁路总公司、国家电网公司:
经国务院同意,现将《关中平原城市群发展规划》(以下简称《规划》)印发你们,并就有关事项通知如下:
一、关中平原是华夏文明重要发祥地和古丝绸之路的起点,在国家现代化建设大局和全方位开放格局中具有独特战略地位。培育发展关中平原城市群,发挥其承东启西、联接南北的区位优势,推动全国经济增长和市场空间由东向西、由南向北拓展,有利于引领和支撑西北地区开发开放,有利于推进西部大开发,有利于纵深推进“一带一路”建设。陕西、山西、甘肃省人民政府和国务院有关部门要认真贯彻落实《国务院关于关中平原城市群发展规划的批复(国函〔2018〕6号)》精神,提高认识、紧密合作、扎实推进,共同推动《规划》的落实,努力把关中平原城市群建设成为具有国际影响力的国家级城市群、内陆改革开放新高地。
二、请陕西、山西、甘肃省人民政府切实加强对《规划》实施的组织领导,健全协作机制,明确责任分工,制定实施方案,做好与相关专项规划的衔接,确保各项目标任务落到实处。《规划》实施中涉及的重大事项、重大政策和重大项目按规定程序报批。
三、请国务院有关部门按照职能分工,研究制定支持关中平原城市群发展的具体政策措施,在有关规划编制、体制创新、重大项目建设、优化行政区划设置等方面给予积极支持。
四、国家发展改革委、住房城乡建设部将按照国务院批复精神,加强对《规划》实施情况的跟踪分析和督促检查,会同陕西、山西、甘肃省人民政府适时组织开展《规划》实施情况评估,重大问题及时向国务院报告。
附件:关中平原城市群发展规划
国家发展改革委
住房城乡建设部
2018年2月2日