杜绝假证|继江浙沪陕之后,住建部同意四川省开展二建注册证书电子化!
发布:联兴建设湖北有限公司发布时间:2018-11-12浏览次数:1502次
为简化公共服务流程,越来越多的省份不再发放纸质证书,开始推行二级建造师执业资格证书电子化,二建执业资格电子证书的推行将成为一种新趋势,电子证书的使用将从根本上杜绝假证的泛滥。
继上海,江苏,浙江,陕西四省开始实施二级建造师注册证书电子化之后,住建部近日发布关于同意四川省开展二级建造师注册证书电子化试点的复函,四川省也成为试点地区。
停发纸质注册证书,已发纸质证书在有效期内的可继续使用。办理初始、变更、延续业务后改发电子证书。取得相应执业资格人员或已注册人员通过相应业务系统获取电子证书及办理初始、变更、延续、注销等事项。
文件原文:
住房城乡建设部办公厅关于同意四川省
开展二级建造师注册证书电子化试点的复函
四川省住房和城乡建设厅:
《关于试行发放电子化〈中华人民共和国二级建造师注册证书〉的请示》(川建函〔2018〕37号)收悉。经研究,同意你省开展二级建造师注册证书电子化改革试点。试点过程中,请及时总结试点经验,并将有关情况函告我部建筑市场监管司。
中华人民共和国住房和城乡建设部办公厅
2018年10月30日
(此件主动公开)
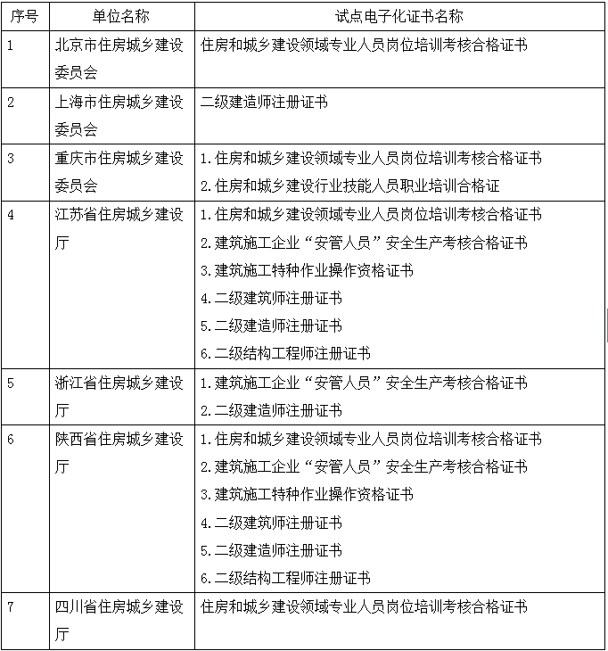
5月23日住建部发布关于同意在部分地区开展住房和城乡建设领域从业人员有关证书电子化试点的复函,同意北京市、上海市、重庆市、江苏省、浙江省、陕西省、四川省开展住房和城乡建设领域从业人员相关证书电子化试点,电子化证书与纸质证书具有同等效力。
附件:实施注册证书电子化试点地区详情如下

电子化试点证书汇总表
是否会影响含金量?
为方便管理,推行“无纸化”办公也是大势所趋。2015年起浙江地区二级建造师证书已经推行了电子证书,2017年起江苏地区也实行电子证书服务。如今,上海、河南地区也都开始推行二建合格证书电子化。电子《成绩合格证明》与纸质《二级建造师执业资格证书》具有同等效用。考生可凭成绩合格证明(官网下载)参加继续教育和申请注册。这样纸质证书造假的可能性就越来越低,像学历证明一样,上网查一查就知真伪。
建造师队伍的管理将越来越规范化,含金量也会跟着提升。因此,大家要努力备考,早日取得二建证书才是王道。
注册二级建造师电子证书样本
二级建造师的未来趋势会怎样?
二级建造师考试专业实务分为6个专业类别,分别为:建筑工程、公路工程、水利水电工程、矿业工程、机电工程和市政公用工程。
从考试通过率来看考试难度:
我们通过二建各专业考生的考试通过率,可以反映出该专业考试的难度。通过率越高的专业考试难度越低。
二级建造师各专业难度排行,从易到难:
1.建筑;2.机电;3.公路;4.市政;5.水利水电;6.矿业工程;(此处通过学员通过率评估,不完全代表该科的真实难易程度)
从行业需求角度衡量报考哪个专业好:
其中建筑工程普及,人数多,需求大,容易考,建筑工程二级建造师的数量应该比其他的所有综合加起来还多。还要看自己从事那个专业方面的了,以自己目前所从事的行业为主,以后可以考增项。