住房城乡建设部办公厅关于征求房屋建筑和市政基础设施项目工程总承包计价计量规范(征求意见稿)意见的函
发布:联兴建设湖北有限公司发布时间:2018-12-17浏览次数:1721次
为贯彻落实《国务院办公厅关于促进建筑业持续健康发展的意见》(国办发〔2017〕19号),推进工程总承包,住房城乡建设部组织起草了《房屋建筑和市政基础设施项目工程总承包计价计量规范(征求意见稿)》,现征求意见,请于2018年12月31日前将意见函告住房城乡建设部标准定额司。
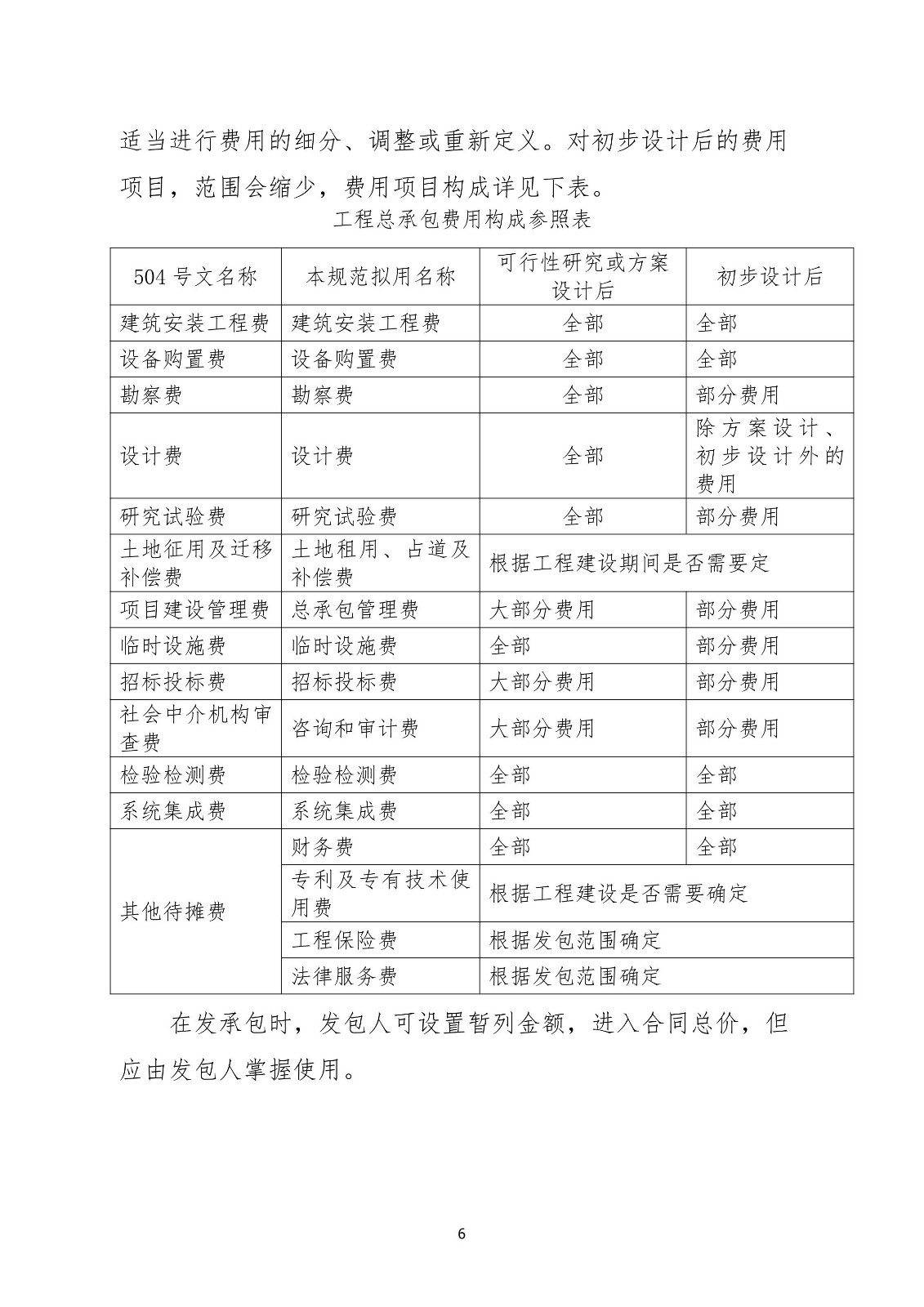
附件:房屋建筑和市政基础设施项目工程总承包计价计量规范(征求意见稿)



















































































