住建部:建造师/监理/勘察设计/建筑师等电子证书统一样式!一定要收藏
发布:联兴建设湖北有限公司发布时间:2021-03-01浏览次数:1641次
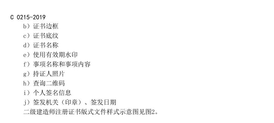
近期,住建部陆续公布新版一级建造师、二级建造师、监理工程师注册证书(土木建筑工程专业)、勘察设计注册工程师、注册建筑师等电子证照样式。







文件原文:















扫码可下载文件
(30天有效)






















扫码可下载文件
(30天有效)



















扫码可下载文件
(30天有效)

















扫码可下载文件
(30天有效)






















扫码可下载文件
(30天有效)



发布:联兴建设湖北有限公司发布时间:2021-03-01浏览次数:1641次
近期,住建部陆续公布新版一级建造师、二级建造师、监理工程师注册证书(土木建筑工程专业)、勘察设计注册工程师、注册建筑师等电子证照样式。







文件原文:















扫码可下载文件
(30天有效)






















扫码可下载文件
(30天有效)



















扫码可下载文件
(30天有效)

















扫码可下载文件
(30天有效)






















扫码可下载文件
(30天有效)


